La phrase suivante, qui est extraite de l'article est magnifique :
"La liberté de chacun commence là où on arrête de le faire chier... et s’arrête là où il commence à faire chier les autres"
L'état français vous finances vos ampoules électriques LED dans le cadre de la transition énergétiques
A lire. Nous glissons de la même manière que les Allemands glissèrent en 1933.
Pour plus tard, pour les liens vers les vidéos en troisième commentaire
Liste de la stack de logiciels libres de l'état français.
Si vous voyer un flic (ou plusieurs) déraper pendant cet état d'urgence, voici le formulaire à remplir.
En fait, j'ai changé d'avis. Et cet article explique bien pourquoi l'état d'urgence et la police sans Juge (ni Justice) c'est MIEUX. Je l'affirme pour la première fois, je suis pour l'état d'urgence, je pense qu'il faut retirer le principe de présomption d'innocence et qu'il faut accepter de se faire implanter une puce GPS & 5G à l'intérieur du corps pour que la police sache en permanence où nous sommes, avec qui nous sommes, ce que nous disons, à quelle fréquence, pendant combien de temps, l'idéal derrière nos conversations ainsi que les projets que nous entreprenons.
Je pense qu'il faut abolir le principe de vie privée et je pense que la police DOIT avoir un double de chacune de nos clefs. D'ailleurs, nous ne devrions même pas avoir le droit d'avoir des clefs, cela ralentit le travail de la police, tout comme les Juges qui arbitrent les décisions de la police. Non vraiment, il faut faire confiance à la police, lui laisser l'accès à nos livrets et nos comptes, lui acheter de meilleures armes, lui offrir le droit de tirer à vue sur des manifestants et même sur quiconque dans la rue, ne plus pouvoir inculper un agent de police pour meurtre car ce sont des professionnels entraînés à porter des armes à feu.
Je crois que la police et chacun des policiers sont les personnes les plus intelligentes de France, toujours honnêtes, droites, incorruptibles, justes et je pense que chaque policier devrait toucher une "prime de résultat" qui monterait en fonction du nombre de morts que l'agent aurait été capable de produire chaque semaine et chaque mois. Je pense que les meilleurs policiers devraient avoir le droit de rouler en chars Leclerc et de disperser des manifestations à coup d'obus car les manifestants sont le chaos et la police c'est l'ordre et que l'ordre c'est toujours et forcément mieux que le chaos.
La police peut nous protéger de tout y compris de nous-mêmes, je pense que si je devais mourir de la main d'un agent de police, alors ce serait une bonne chose car eux sont entraînés à savoir différencier ce qui est moral de ce qui ne l'est pas, ce qui est juste de ce qui ne l'est pas, eux connaissent les 60 000 pages qui constituent le droit français et européen par cœur, tandis que nos meilleurs avocats quant à eux en sont incapables parce qu'à côté des policiers, les avocats ne sont que de gros bouffons ; et c'est parce que la police n'est constituée que de ces super-héros, triés sur le volet, que je l'admet enfin comme une évidence : JE VEUX QUE LA POLICE DIRIGE LE PAYS CAR LA POLICE C'EST L'ORDRE ET QUE NOUS, NOS IDÉES, NOS DIFFÉRENCES NE SONT QUE SOURCES DE CONFLITS ET DE CHAOS !
Comment vous dire... #EtatPolicier #Dictature #MaisQueFaitLaPoliceDesPolices ??? Ce genre d'hashtags sont à faire tourner je pense. Ainsi que cet article.
Merci Amnestry international
Rhooooooooooooo les premières dérives de "l'état d'urgence". Comme je suis é-ton-née !!!
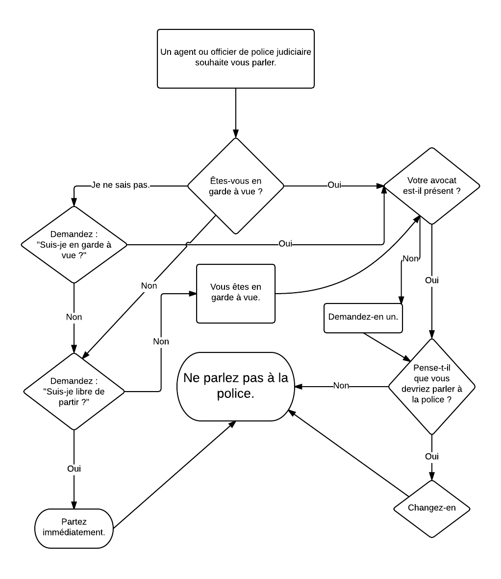
Dans cet "état d'urgence (temporaire-mais-définition-nous-verrons-bien), que faire si la police vous interpelle.
Via : http://www.warriordudimanche.net/shaarli/?1vm2CA
P.S : Je m'en suis imprimé deux copies.
Nos droits sur les fouilles à l'entrée des magasins pendant cet "état d'urgence" (temporaire-mais-définitif-nous-verrons-bien).
Voilà, mais le texte est bien.
L'État d'Urgence...
Je copie-colle :
" LORSQUE LES MOTS PERDENT LEUR SENS …
Publié le septembre 23, 2015 par 2ccr
Si les mots ont un sens, leur mauvaise utilisation peut nuire gravement à la démocratie. La manipulation du langage est une constante de tous les régimes totalitaires. Cela leur permet de changer le monde à leur avantage. Aucun mot n’est anodin, surtout utilisé par des spécialistes en communication. Il y a les classiques comme « la guerre propre » ou « la moto verte ». A l’internationale, lorsque l’armée américaine ou israélienne bombarde par exemple toute une population, il s’agit, d’une simple « incursion », ou une d’une « frappe préventive », les victimes civiles sont, elles, des « dommages collatéraux ». La résistance palestinienne ou irakienne est réduite au rang de « terrorisme », et la critique d’Israël devient un acte d’ « antisémitisme ». Mais cette nouvelle fraude des mots est utilisée quotidiennement pour nous façonner et nous faire accepter le système tel qu’il est.
Pour faire croire que dans une entreprise tout le monde est logé à la même enseigne, on ne parle plus de salariés mais de : «collaborateurs». Bien sûr parfois il arrive que l’on soit obligé de se séparer de ses collaborateurs, lorsque par exemple les actionnaires demandent plus de dividendes, pardon, lorsque que l’on veut consolider l’entreprise pour lui permettre d’affronter la concurrence. On licencie moins (bien), mais on restructure plus ! Les «restructurations» sont obligatoires pour faire face aux défis de notre temps : c’est à dire une meilleure exploitation des salariés. On se sépare donc d’une partie de ses collaborateurs, et pour ceux qui restent on négocie «la flexibilité», que l’on peut traduire par la mise à la disposition de l’employeur, ce que l’on appelait autrefois exploitation patronale. Bien sûr si une entreprise est obligé d’organiser un licenciement collectif, c’est pour le bien être des salariés, c’est pourquoi l’on parle de « plan de sauvegarde de l’emploi »!
Il faut aussi améliorer la «communication», c’est à dire intensifier la propagande du Medef via le gouvernement et les différents médias pour baisser «les charges patronales», autrefois dénommées cotisations sociales patronales. Faire comprendre aux salariés que leurs «acquis sociaux» doivent être supprimés pour faire face aux difficultés de l’entreprise et affronter la mondialisation. En clair pour rémunérer grassement les actionnaires avec des stocks options, des bonus et des parachutes dorés.
Répéter inlassablement que les caisses sont vides que «l’état providence» ne peut pas tout. Mais peut-être devrions nous plutôt parler d’état re-distributeur, ce qui sous-entend que s’il y a redistribution c’est qu’au départ il y a des inégalités. Et l’on retombe sur l’épineux problème du partage des richesses. Et comme la redistribution ne se fait que dans un sens, il faut en conclure que la providence ne se fait que pour une poignée de privilégiés proches du pouvoir, pour lesquels les caisses ne sont jamais vides !
Pour faire avancer le pays nos gouvernants parlent constamment de «réforme de l’état», que l’on peut traduire par destruction des services publics. Ceci dans le but de brader la santé, l’éducation, l’énergie … aux entreprises des amis choisis par le pouvoir. Ces entreprises auront des collaborateurs, et pour améliorer la rentabilité on effectuera des restructurations. La baisse des charges et la flexibilité ne suffisant pas, l’Etat providence, qui fonctionne très bien pour eux, viendra à leur secours, et le contribuable mettra la main à la poche. En bref, le public finance le privé, mais chut … il ne faut utiliser que le politiquement correct, aussi il est préférable de dire que ce sont les fonctionnaires qui coutent cher à l’état !
Il faut sortir le pays de «l’immobilisme», attention ne pas croire que l’on parle de ces familles qui sont aux affaires depuis des générations. Non, on parle de ces millions de travailleurs qui après de difficiles luttes ont réussi à améliorer leurs conditions. Cela n’a jamais plu à une droite revancharde. D’ailleurs attention, la police ne cogne pas sur les manifestants, elle intervient seulement de manière « musclé ». De même, les grévistes qui s’opposent aux « réformes » font preuve de « crispation », et tout le monde sait que la grève est une « prise d’otages », quant aux brèves séquestrations de patrons cela s’appelle des « violences », voire des « actes terroristes »… et bien sûr, la violence des licenciement est légitime car elle s’inscrit dans la loi voulu et voté par … le Medef, pour le bien de tous !
Après toutes ces réformes vous avez de grandes chances de vous retrouver au chômage, c’est à dire en «période d’inactivité». Et là vous risquez de culpabiliser car qui dit inactif dit un peu fainéant. Mais le bon côté de la chose, c’est que même si vous êtes au fond du trou, que vous devenez un déchet, sachez que maintenant avec le parler écologique on «valorise les déchets». Evidemment, certain « irréalistes » ou « irresponsables », vont vous dire qu’il existe des alternatives à l’orthodoxie économique ou politique, mais vous savez que ce n’est pas vrai et de vous-même vous les qualifierez de « bisounours », d' »utopistes, ou alors de … gauchistes !
«Lorsque les mots perdent leurs sens, les gens perdent leur liberté»………CONFUCIUS "
"La France n'est plus un état." Marie-France Garaud. Il faut écouter son argumentaire, c'est tellement vrai. Il faut sortir de cette Union Européenne.
Comment trouver un médecin sans passer par les pages jaunes qui violent votre vie privée.
Linux vs GAFAM (Google Amazon Facebook Apple Microsoft) nous espionne.
Comment lutter contre ? Comment réagir ? Que faire ?
Bien-sûr c'est à prendre au second degré (c'est pour cela que c'est drôle).